歡迎登入(帳密皆為學號)

忘記密碼?
  • 奧博科技商標

    請登入以管理網站,按下開啟登入視窗

  • home

高科大金資系

  • Language
    • 繁體中文
    • 简体中文
    • English
  • Language
    • 繁體中文
    • 简体中文
    • English
This is an image
國立高雄科技大學金融資訊系
這是一張圖片  這是一張圖片  IG 
| 國立高雄科技大學 | 網站導覽 
MENU
  • 系所簡介
    • 發展沿革
    • 歷任主管
    • 系所特色
    • 設備資源
    • 系所位置
    • 交通地圖
  • 系所成員
    • 專任教師
    • 兼任教師
    • 行政人員
  • 課程資訊
    • 學期開課一覽表
    • 課程結構規劃表
    • 日間部四技
    • 日間部碩士班
    • 進修推廣處四技
    • 碩士在職專班
  • 招生訊息
    • 招生訊息
    • 日間部四技
    • 日間部碩士班
    • 進修推廣處四技
    • 碩士在職專班
    • 學長姊經驗分享
  • 高中職專區
    • 專業課程介紹
    • 金融資訊營
    • 海外學習
    • 設備資源
    • 課外活動
    • 學長姊經驗分享
  • 實習專區
    • 國內實習
    • 國外實習
    • 產學合作
    • 實習辦法
  • 證照考試與獎學金
    • 證照取得規範與獎勵
    • 考照資訊
    • 獎學金申請
  • 學術成果
    • 期刊論文
    • 研討會論文
    • 研究計畫
    • 碩士論文
  • 規章表單
  • 教學資源
    • 簡美瑟老師
    • 羅志賢老師
Banner image
Banner image
Banner image
:::

最新消息

  • 證照取得規範與獎勵
    • 考照資訊
      • 獎學金申請

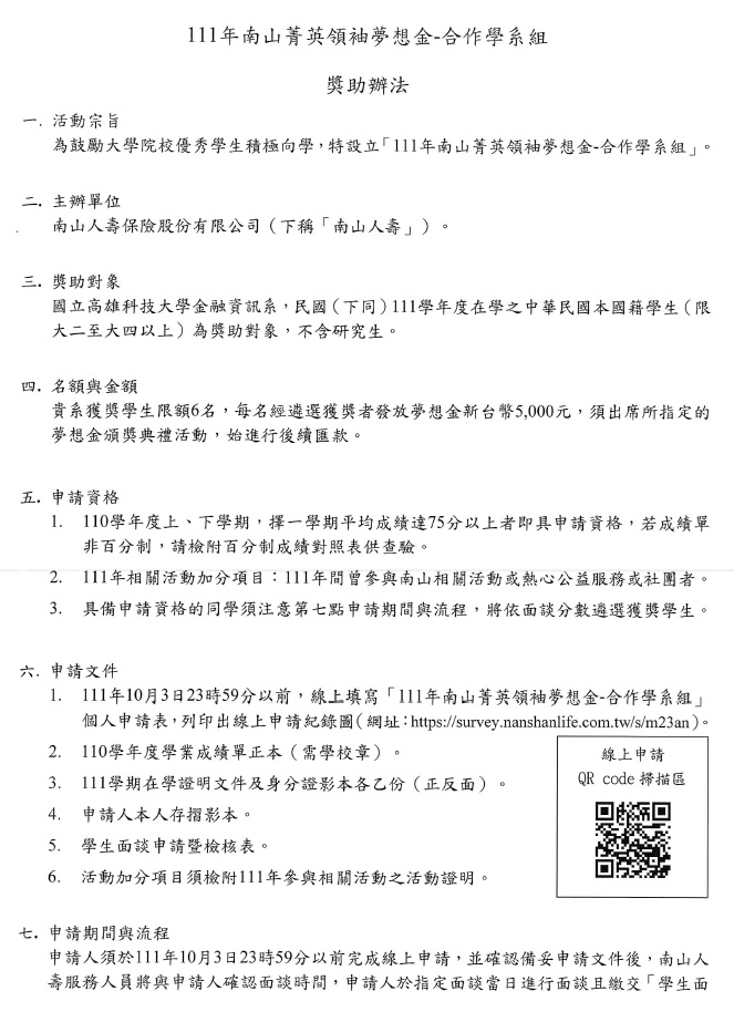
        111年南山菁英領袖夢想金

        • 2022-08-24
        • 陳小姐
        未命名
        未命名2
        • 面談申請暨檢核表

        本網站著作權屬於國立高雄科技大學 金融資訊系,請詳見使用規則。
        燕巢校區 電話:(07)381-4526轉16353-16354 傳真:(07)615-1205 地址: 824 高雄市燕巢區深中路58號 (MB402)
        建工校區 電話:(07)381-4526轉16300 傳真:(07)383-1544 地址:807高雄市三民區建工路415號 (西203C)
        E-Mail:veoffice01@nkust.edu.tw | 聯絡我們
        RulingDigital Powered by RulingDigital
        造訪人次 : 39786082